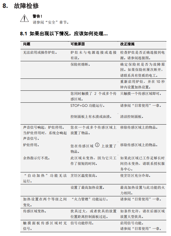
使用说明书

1.png

2.png3.png4.png5.png6.png7.png8.png9.png10.png11.png12.png13.png14.png15.png16.png17.png18.png19.png20.png21.png22.png23.png24.png