使用说明书

0.png

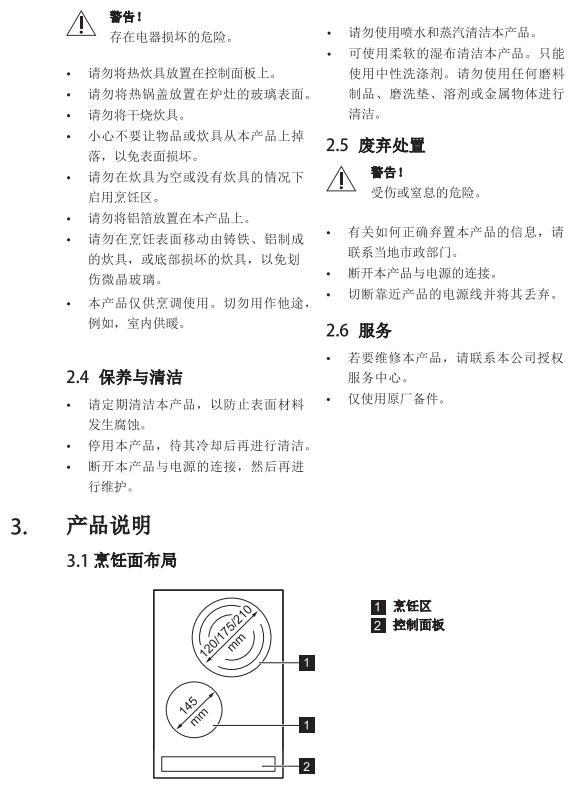
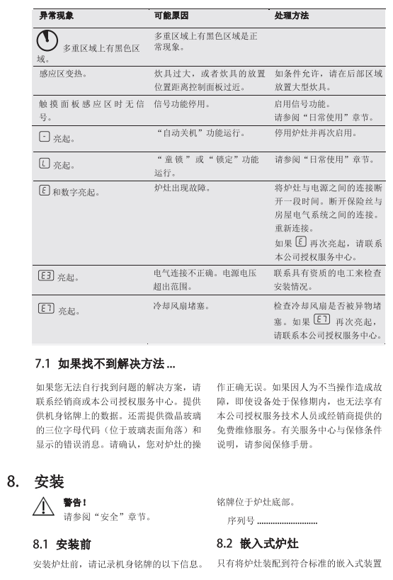
1.png3.png4.png5.png6.png7.png8.png9.png10.png11.png12.png13.png14.png15.png16.png