使用说明书

0.png

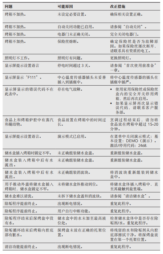
2.png3.png4.png5.png6.png7.png8.png9.png10.png11.png12.png

13.png14.png15.png16.png17.png18.png19.png20.png21.png22.png23.png24.png25.png26.png27.png28.png29.png30.png31.png32.png33.png34.png35.png36.png37.png38.png39.png40.png41.png42.png43.png44.png45.png46.png47.png48.png49.png50.png51.png52.png