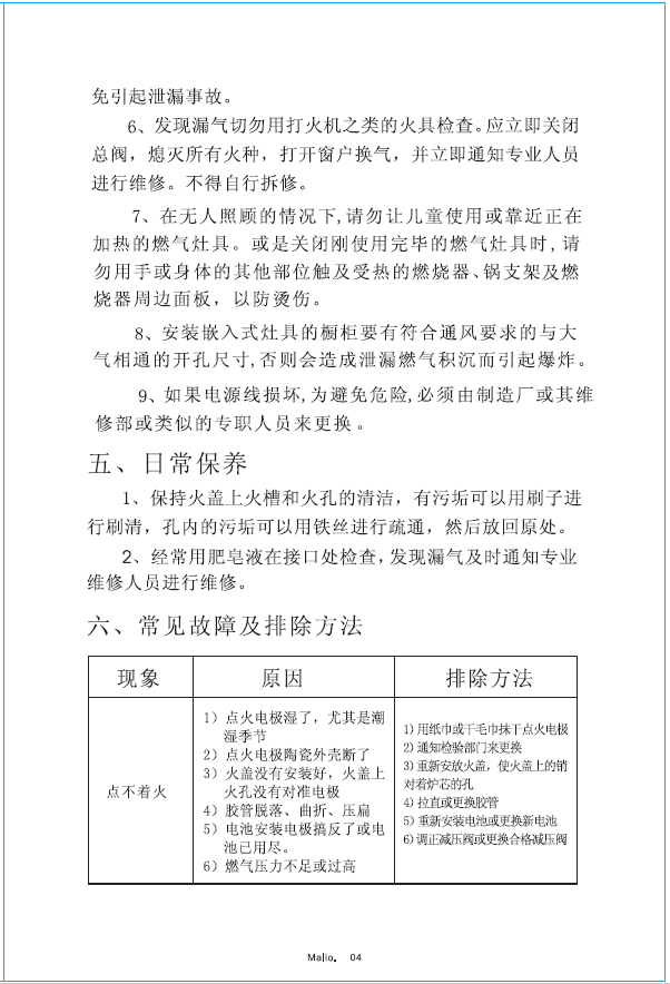
使用说明书

image.png

image.png

image.png

image.png

image.png

image.png